红足1一世足球网官方网站
欢迎访问红足1一世足球网官方网站!
书记信箱
院长信箱
OA办公
一站式服务大厅
红足1一世官网
学院简介
学院标识
现任领导
历任领导
领导关怀
教学设施
魅力职院
发展战略
总体建设发展思路
“五条工作主线”
“十大发展任务”
“六项基本任务”
党政教辅
教学系部
教学科研
师资队伍
精品课程
人才培养方案
实践教学
学术期刊
院报院刊
学生工作
团青在线
学工在线
招生就业
招生信息网
就创业服务网
产教融合
职教集团
联合体信息服务平台
专题网站
书记信箱
院长信箱
OA办公
一站式服务大厅
红足1一世官网
学院简介
学院标识
现任领导
历任领导
领导关怀
教学设施
魅力职院
发展战略
总体建设发展思路
“五条工作主线”
“十大发展任务”
“六项基本任务”
党政教辅
教学系部
教学科研
师资队伍
精品课程
人才培养方案
实践教学
学术期刊
院报院刊
学生工作
团青在线
学工在线
招生就业
招生信息网
就创业服务网
产教融合
职教集团
联合体信息服务平台
专题网站
院党委会
学院首页
>
院党委会
> 正文
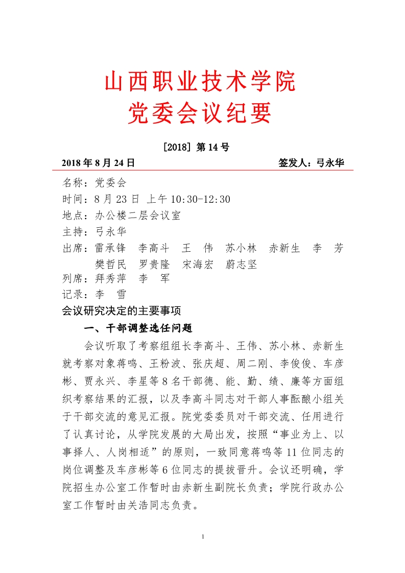
党委会议纪要【2018 】第14号
发布时间:2018-08-23
阅读数:
分享到:
供文:
李雪
上一条:
党委会议纪要【2018 】第15号
下一条:
党委会议纪要【2018 】第13号